首页
关于学会
学会简介
学会章程
理事会
规章制度
联系我们
组织管理
个人会员
团体会员
专业委员会
工作委员会
新闻中心
通知公告
学会动态
学术活动
会议平台
信息报道
计划总结
科学普及
科学种子辅导基地
药学科普
药学科普大赛
科普矩阵
全部科普矩阵
个人药学科普IP矩阵
医疗机构药学科普矩阵
科研院校药学科普矩阵
培训考试
审方药师培训
审方药师考试
“药·课堂”系列培训班
2025年上海市药学会药师上海市药学会学习班
技能竞赛
青年药师职业技能大赛
药学服务经典案例评选
科技评估
科技评价
医院制剂医保价格评审
上海市药学会
活动通知
科研基金
药品临床综合评价
青年药学人才能力提升项目
上海药学服务青年创新项目
科技奖励
药学科技奖
当前位置:
首页
>
新闻中心
>
通知公告
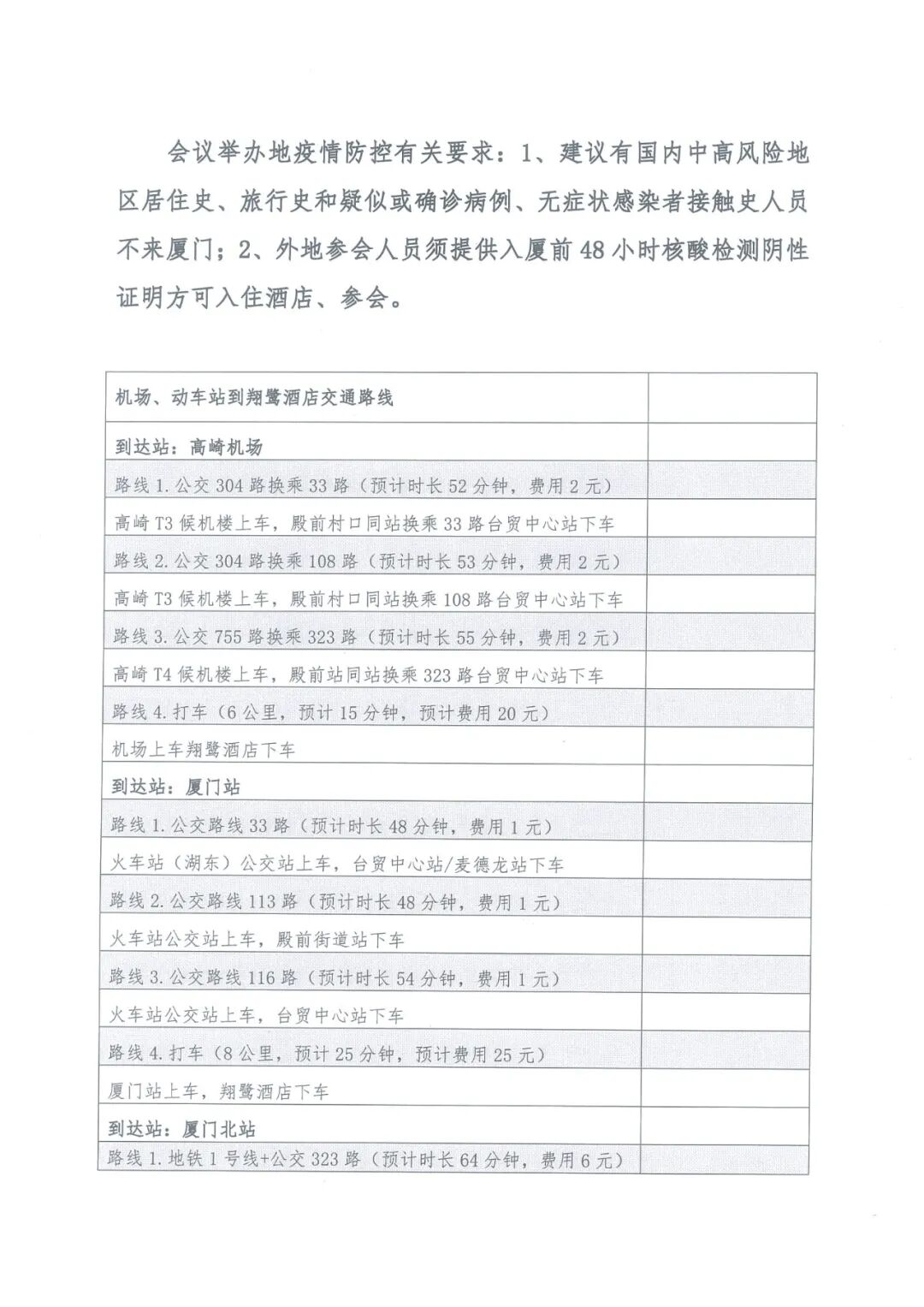
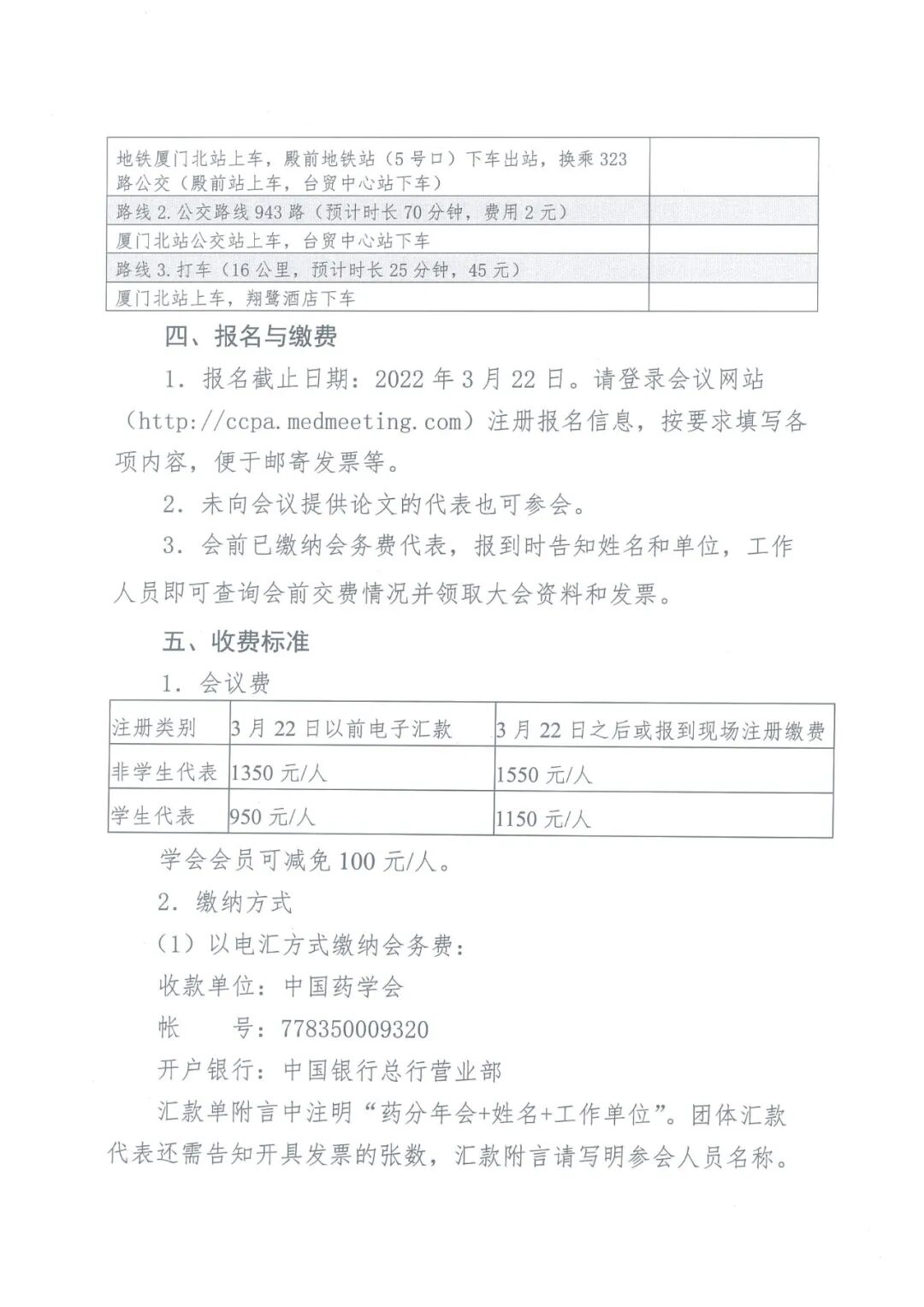
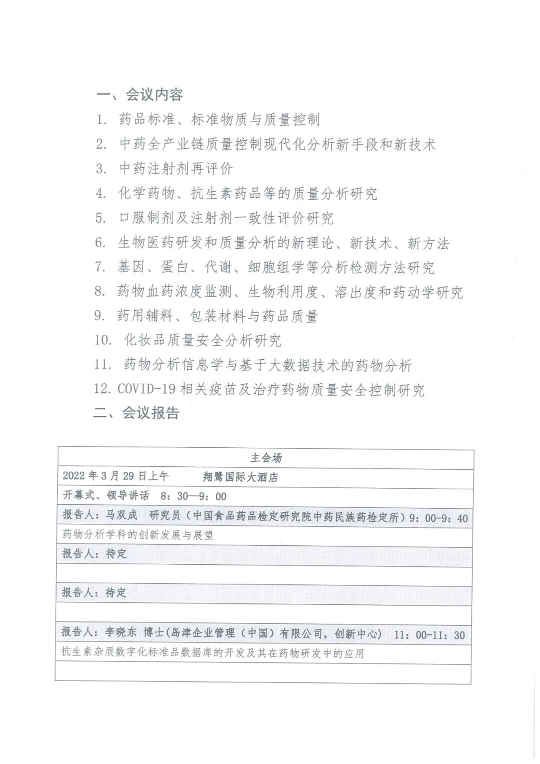
转发关于举办2021年中国药学会药物分析专业委员会学术年会的通知(第三轮)
发布日期:2022-03-04 11:29:46
浏览次数:1445
审核:刘丙龙
map