|包揽各项体育赛事直播
2025年6月26日,由上海市药学会药理学专委会、上海市免疫学会中医药免疫专委会、上海市药理学会和上海市中医药研究院脉管病研究所联合主办,上海市中西医结合医院承办的第十四届“新靶点和新药研究”上海高峰论坛暨第十四届上海药理青年论文报告会在北外滩上海市中西医结合医院圆满落幕。虹口区人大常委会主任朱勤皓、上海中医药大学校长季光、林国强院士、虹口区卫生健康工作委员会书记何东滔等领导专家出席本次大会。
上海市中西医结合医院解范迪副院长主持开幕式,上海市中西医结合医院谢春毅院长、上海市药学会药理学专委会主委曹永兵教授、上海市药理学理事长黄志力教授、上海市药学会理事长陈红专教授和上海中医药大学校长季光教授分别致开幕辞。谢春毅院长为大家介绍了上海市中西医结医院及脉管病研究所的历史、现状及此次会议大会于医院的意义,并诚挚欢迎各位领导、专家学者的莅临,期待与大家的合作交流。曹永兵主委提到此次论坛旨在发挥各学会的桥梁作用,展示上海药理学和中医药免疫学研究的最新成果,促进上海药理学和中医药免疫学工作者跨学科、跨领域的交流与合作,提高相关学科的学术地位和学术影响力。黄志力教授指出本次论坛以“新靶点、新药、新质生产力”为主线,汇聚三大学术力量,正是上海推动生物医药创新的生动实践!陈红专教授希望本届“新靶点和新药”论坛以药理学与中医药免疫学跨领域交流为契机,催生更多原创靶点火花,点燃青年新药创制梦,为全国新药研发提供上海范式!最后,季光教授强调此次大会凝聚“三会一所”力量,打通了药学会、药理学会、免疫学会和医院研究所的协同链条,期待上海中医药大学可以与各学会多交流合作,共促学科高质量发展。并预祝大会取得圆满成功。
值此大会之际,上海市中医药研究院脉管病研究所迎来了第二届学术委员会聘任改选。上海市中西医结合医院党委书记张嗣博宣布第二届学术委员会委员名单,朱勤皓主任和季光校长分别为学术委员会主任林国强院士和副主任陈红专教授、王拥军教授颁发聘书。谢春毅院长、张嗣博书记和区卫建委何东滔书记分别为委员们颁发聘书。
上午的主旨报告紧扣会议主题,聚焦新靶点和新药,关注基础研究到临床的创新转化。报告高屋建瓴,精彩纷呈。林国强院士为大家带来《科技赋能——院内制剂转化研究》的精彩报告,分享了上海市中西医结合医院院内制剂及其它医院制剂的转化研究;南方医科大学副校长刘叔文教授作《狼疮性肾炎的药物新靶点及新药研究》精彩报告,对LATS2在狼疮性肾炎中介导肾损伤的作用、肾癌突变基因与抗肿瘤靶向药物的精准治疗、抗肾癌候选药物PAs的药物靶点及机制研究等作了详细介绍;澳门科技大学副校长朱依谆教授以《血管炎症、免疫的新机制:基础到临床》为题,分享了其团队在益母草碱及系列化合物的研究进展和临床转化情况,成果振奋人心,令人鼓舞!上海中医药大学副校长王拥军教授作《从淋巴管系统探讨中医药防治骨与关节疾病的新策略和新靶点》的精彩报告,介绍了团队在淋巴引流功能与慢性筋骨疾病关联的最新研究进展,并以类风湿性关节炎为例,展示了中药复方蠲痹汤及其单体促进淋巴引流功能影响关节疾病的药效及新靶点发现。
上午的主旨报告分别由上海中医药大学中药学院院长张彤教授、上海交通大学药学院副院长钱峰教授、海军军医大学药学院副院长王培教授以及上海市免疫学会中医药免疫专委会程晓东教授主持。
专家主旨演讲后的圆桌会议由中科院上海药物研究所左建平研究员主持,储以微、刘叔文、王拥军、葛健四位国内顶尖药学研究机构的知名专家和药企代表就如何看待中药与生物药的创新发展动力议题参与了讨论。分别围绕生物药CAR-T细胞治疗、中药创新药研发等进行了深度交流讨论,互动热烈,意犹未尽,也许创新发展的动力就在各位专家的汇报内容中。
下午同期举行了大会专家报告和药理青年论文报告,内容丰富充实,头脑风暴激荡!大会专家报告分“脉管与感染免疫”北外滩论坛和首届生物药临床药理青峰论坛上下两个半场,会前上海市中西医结合脉管病研究所名誉所长曹烨民主任和上海利康瑞生物工程有限公司总裁张军东教授分别致辞。
大会报告同样紧扣新靶点和新药、生物药临床药理。精彩之至,陶醉其中。乔海灵教授以CYP2E1为主线,作了《炎症新靶点CYP2E1的发现、确证与成药性研究》的精彩报告;储以微教授聚焦CAT-T细胞,分享了课题组最新进展《基因编辑CAR-T细胞的抗肿瘤代谢模式》;著名天然产物药理学家徐宏喜教授结合自身几十年中药研究经历,作《中药多靶点干预肿瘤转移与复发的研究进展》的精彩报告;东华大学的游正伟教授带来了交叉学科分享,以《若干生物活性可降解高分子材料的设计,构建及其应用探索》为题介绍了生物活性可降解材料在生物医学领域应用;刘三宏教授作《基于免疫检查点阻断的原创抗肿瘤中药新药发现》的精彩报告,企业界代表张军东教授向大家分享了先进治疗产品与蛋白类药物的研发进展。
以上专家报告分别由上海市免疫学会中医药免疫专委会主委/上海中医药大学中西医结合学院副院长郑月娟教授、上海中医药大学研究生院常务副院长沈岚教授、复旦大学药学院药理系主任沈晓燕教授主持。
随后的圆桌论坛由中科院上海药物研究所黄敏研究员主持,与上午的圆桌会议相呼应,下午的议题聚焦“我国中药与生物药的产业现状和发展前景”,除了下午下半场汇报嘉宾参与讨论外,来自上海医药集团的柯樱总监也参与了研讨。讨论热烈,互动积极。讨论嘉宾们就中药与生物药现状和发展发表了各自的深刻见解,提升了与会专家对相关产业发展的洞察力。
青年论文报告会场分别由第六人民医院徐峰教授、上海中医药大学吴晓俊研究员、邓中平研究员、海军军医大学闫澜副教授、海军军医大学附属东方肝胆外科医院鲍蕾蕾主任药师、上海中医药大学附属岳阳中西医结合医院朱建勇副研究员、上海健康医学院辛晓明副教授、上海利康瑞生物工程有限公司李玉柱副高级工程师、研发总监刘璐博士、上海医药集团张智慧副主任等主持并审评。上海药学会药理学会资深专家姜远英教授也作为评委参加了青年报告。20位青年才俊同场竞技,各个意气风发,激扬文字,滔滔不绝,作出了精彩的报告分享。
姜远英教授最后对20位青年的论文报告做了精彩的总结点评,并指出不足和改正之处。姜教授指出,青年学者在报告中除总结各自的研究内容和研究水平外,还应注重汇报的口头表达、汇报逻辑、方法的科学性以及规范性的基本要求。寄希望青年药理才俊们勇于创新,敢于突破,争做一流科研!
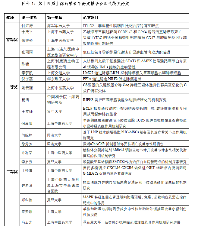
随后便到了激动人心的颁奖环节,由上海市药学会药理学专委会副主委栾鑫教授主持。栾教授根据上海市药学会药理学专委会主委和副主委们的前期评分筛选以及评选专家的现场评分,宣布4名特等奖,6名一等奖、10名二等奖和14名优秀奖获奖名单。其中付江涛等4人获得特等奖,陈啸等6人获得一等奖,倪晨阳等10人获得二等奖,王梦雪等14人获得优秀奖。大会名誉主席姜远英教授、论坛主席张军东教授、上海市药学会药理学专委会曹永兵主任委员,以及沈晓燕等委员专家为获奖者颁发了获奖证书。
最后,上海市药学会药理学专委会主委曹永兵教授对本次大会进行了总结。指出本次论坛邀请了多位全国代表性专家教授,都是领域内的德高望重的领军学者,他们的报告高屋建瓴,内涵丰富,启迪人心,催人奋进!探讨了中医药、生物药的发展动力及发展前景,推动了药理学、免疫学和中医药的多学科跨领域交流碰撞。希望青年学者利用好这样一个平台,共同促进上海药理学会的学术交流和融合创新发展!
来源:上海市药学会药理学专委会
审核:曹永兵 刘丙龙